complexType NasTrafficManagementInitiativeType
diagram Nas_diagrams/Nas_p688.png
namespace http://www.fixm.aero/ext/nas/4.4
children nas:collaborativeTrajectoryOptionsProgram nas:constrainedAirspace nas:flowProgram nas:reroute nas:lastUpdateTime nas:tfdmTmiIdentifier nas:updateType
used by
element NasTmiType/trafficManagementInitiative
annotation
documentation
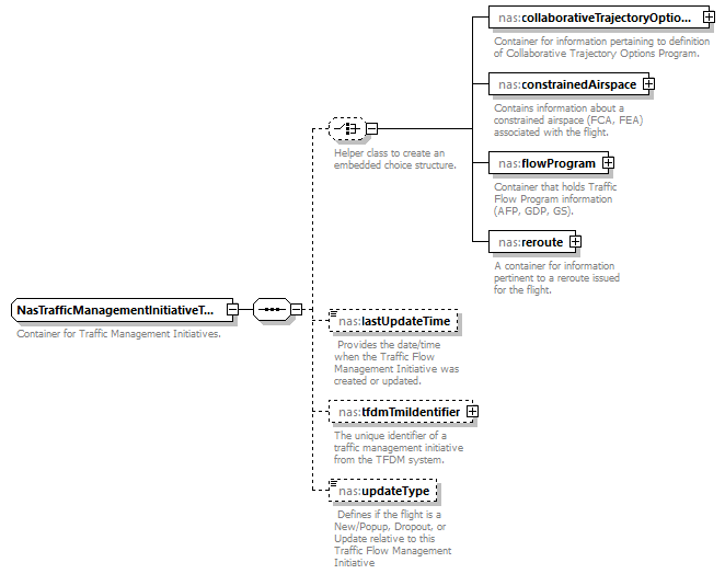
Container for Traffic Management Initiatives.
source <xs:complexType name="NasTrafficManagementInitiativeType">
 
<xs:annotation>
   
<xs:documentation>Container for Traffic Management Initiatives.</xs:documentation>
 
</xs:annotation>
 
<xs:sequence>
   
<xs:choice minOccurs="0" maxOccurs="1">
     
<xs:annotation>
       
<xs:documentation>Helper class to create an embedded choice structure.</xs:documentation>
     
</xs:annotation>
     
<xs:element name="collaborativeTrajectoryOptionsProgram" type="nas:CollaborativeTrajectoryOptionsProgramType" minOccurs="1" maxOccurs="1">
       
<xs:annotation>
         
<xs:documentation>Container for information pertaining to definition of Collaborative Trajectory Options Program.</xs:documentation>
       
</xs:annotation>
     
</xs:element>
     
<xs:element name="constrainedAirspace" type="nas:NasConstrainedAirspaceType" minOccurs="1" maxOccurs="1">
       
<xs:annotation>
         
<xs:documentation>Contains information about a constrained airspace (FCA, FEA) associated with the flight.</xs:documentation>
       
</xs:annotation>
     
</xs:element>
     
<xs:element name="flowProgram" type="nas:FlowProgramInformationType" minOccurs="1" maxOccurs="1">
       
<xs:annotation>
         
<xs:documentation>Container that holds Traffic Flow Program information (AFP, GDP, GS).</xs:documentation>
       
</xs:annotation>
     
</xs:element>
     
<xs:element name="reroute" type="nas:NasRerouteType" minOccurs="1" maxOccurs="1">
       
<xs:annotation>
         
<xs:documentation>A container for information pertinent to a reroute issued for the flight.</xs:documentation>
       
</xs:annotation>
     
</xs:element>
   
</xs:choice>
   
<xs:element name="lastUpdateTime" type="fb:DateTimeUtcType" nillable="true" minOccurs="0" maxOccurs="1">
     
<xs:annotation>
       
<xs:documentation> Provides the date/time when the Traffic Flow Management Initiative was created or updated.</xs:documentation>
     
</xs:annotation>
   
</xs:element>
   
<xs:element name="tfdmTmiIdentifier" type="nas:TfdmTmiIdentifierType" nillable="true" minOccurs="0" maxOccurs="1">
     
<xs:annotation>
       
<xs:documentation>The unique identifier of a traffic management initiative from the TFDM system.</xs:documentation>
     
</xs:annotation>
   
</xs:element>
   
<xs:element name="updateType" type="nas:TfmProgramUpdateTypeType" nillable="true" minOccurs="0" maxOccurs="1">
     
<xs:annotation>
       
<xs:documentation> Defines if the flight is a New/Popup, Dropout, or Update relative to this Traffic Flow Management Initiative</xs:documentation>
     
</xs:annotation>
   
</xs:element>
 
</xs:sequence>
</xs:complexType>

element NasTrafficManagementInitiativeType/collaborativeTrajectoryOptionsProgram
diagram Nas_diagrams/Nas_p689.png
namespace http://www.fixm.aero/ext/nas/4.4
type nas:CollaborativeTrajectoryOptionsProgramType
properties
content complex
children nas:additionalAirborneTime nas:assignedGroundDelay nas:assignedSlot nas:conformance nas:controlExemptIndicator nas:controlExemptReason nas:ctopIdentifier nas:ctopName nas:ctopRouteOut nas:flightControlledIndicator nas:lastRouteAmendment nas:preImplicitSubstitution nas:relativeFlightPriority nas:remarks nas:routeControlledIndicator nas:tosSequenceNumber nas:trajectoryOption nas:trajectorySource nas:trajectorySourceNew
annotation
documentation
Container for information pertaining to definition of Collaborative Trajectory Options Program.
source <xs:element name="collaborativeTrajectoryOptionsProgram" type="nas:CollaborativeTrajectoryOptionsProgramType" minOccurs="1" maxOccurs="1">
 
<xs:annotation>
   
<xs:documentation>Container for information pertaining to definition of Collaborative Trajectory Options Program.</xs:documentation>
 
</xs:annotation>
</xs:element>

element NasTrafficManagementInitiativeType/constrainedAirspace
diagram Nas_diagrams/Nas_p690.png
namespace http://www.fixm.aero/ext/nas/4.4
type nas:NasConstrainedAirspaceType
properties
content complex
children nas:constrainedAirspaceIdentifier nas:constrainedAirspaceName nas:flightExitIndicator nas:intersection nas:lastUpdateTime nas:tfmsFlightCreationTime nas:yieldedSlot
annotation
documentation
Contains information about a constrained airspace (FCA, FEA) associated with the flight.
source <xs:element name="constrainedAirspace" type="nas:NasConstrainedAirspaceType" minOccurs="1" maxOccurs="1">
 
<xs:annotation>
   
<xs:documentation>Contains information about a constrained airspace (FCA, FEA) associated with the flight.</xs:documentation>
 
</xs:annotation>
</xs:element>

element NasTrafficManagementInitiativeType/flowProgram
diagram Nas_diagrams/Nas_p691.png
namespace http://www.fixm.aero/ext/nas/4.4
type nas:FlowProgramInformationType
properties
content complex
children nas:afpFlightCreationTime nas:assignedSlot nas:controlExemptIndicator nas:intersectedAirspace nas:programIdentifier nas:slotHoldStatus nas:substitutionRightsIndicator
annotation
documentation
Container that holds Traffic Flow Program information (AFP, GDP, GS).
source <xs:element name="flowProgram" type="nas:FlowProgramInformationType" minOccurs="1" maxOccurs="1">
 
<xs:annotation>
   
<xs:documentation>Container that holds Traffic Flow Program information (AFP, GDP, GS).</xs:documentation>
 
</xs:annotation>
</xs:element>

element NasTrafficManagementInitiativeType/reroute
diagram Nas_diagrams/Nas_p692.png
namespace http://www.fixm.aero/ext/nas/4.4
type nas:NasRerouteType
properties
content complex
children nas:assignedRoute nas:centerConformance nas:overallConformanceStatus nas:rerouteIdentifier nas:suppressedRerouteIdentifier
annotation
documentation
A container for information pertinent to a reroute issued for the flight.
source <xs:element name="reroute" type="nas:NasRerouteType" minOccurs="1" maxOccurs="1">
 
<xs:annotation>
   
<xs:documentation>A container for information pertinent to a reroute issued for the flight.</xs:documentation>
 
</xs:annotation>
</xs:element>

element NasTrafficManagementInitiativeType/lastUpdateTime
diagram Nas_diagrams/Nas_p693.png
namespace http://www.fixm.aero/ext/nas/4.4
type fb:DateTimeUtcType
properties
minOcc 0
maxOcc 1
content simple
nillable true
facets
Kind Value Annotation
pattern -?([1-9][0-9]{3,}|0[0-9]{3})-(0[1-9]|1[0-2])-(0[1-9]|[12][0-9]|3[01])T((([01][0-9]|2[0-3]):[0-5][0-9]:[0-5][0-9])|24:00:00)Z
annotation
documentation
Provides the date/time when the Traffic Flow Management Initiative was created or updated.
source <xs:element name="lastUpdateTime" type="fb:DateTimeUtcType" nillable="true" minOccurs="0" maxOccurs="1">
 
<xs:annotation>
   
<xs:documentation> Provides the date/time when the Traffic Flow Management Initiative was created or updated.</xs:documentation>
 
</xs:annotation>
</xs:element>

element NasTrafficManagementInitiativeType/tfdmTmiIdentifier
diagram Nas_diagrams/Nas_p694.png
namespace http://www.fixm.aero/ext/nas/4.4
type nas:TfdmTmiIdentifierType
properties
minOcc 0
maxOcc 1
content complex
nillable true
children nas:aerodrome nas:identification
annotation
documentation
The unique identifier of a traffic management initiative from the TFDM system.
source <xs:element name="tfdmTmiIdentifier" type="nas:TfdmTmiIdentifierType" nillable="true" minOccurs="0" maxOccurs="1">
 
<xs:annotation>
   
<xs:documentation>The unique identifier of a traffic management initiative from the TFDM system.</xs:documentation>
 
</xs:annotation>
</xs:element>

element NasTrafficManagementInitiativeType/updateType
diagram Nas_diagrams/Nas_p695.png
namespace http://www.fixm.aero/ext/nas/4.4
type nas:TfmProgramUpdateTypeType
properties
minOcc 0
maxOcc 1
content simple
nillable true
facets
Kind Value Annotation
enumeration NEW
documentation
New
enumeration UPDATE
documentation
Update
enumeration DROPOUT
documentation
Dropout
annotation
documentation
Defines if the flight is a New/Popup, Dropout, or Update relative to this Traffic Flow Management Initiative
source <xs:element name="updateType" type="nas:TfmProgramUpdateTypeType" nillable="true" minOccurs="0" maxOccurs="1">
 
<xs:annotation>
   
<xs:documentation> Defines if the flight is a New/Popup, Dropout, or Update relative to this Traffic Flow Management Initiative</xs:documentation>
 
</xs:annotation>
</xs:element>


XML Schema documentation generated by XMLSpy Schema Editor http://www.altova.com/xmlspy